En esta entrada vamos a explicar los árboles binarios de búsqueda en Java. Los árboles binarios de búsqueda son una estructura de datos que permite realizar búsquedas, insertar elementos y borrar elementos con un tiempo medio logarítmico. Primero explicaremos qué es un árbol binario, después veremos sus principales operaciones y cómo funcionan. Finalmente realizaremos una…
RecyclerView en Android
En esta entrada vamos a profundizar sobre los RecyclerView paso a paso en Android, explicaremos qué son, cómo funcionan, realizaremos una implementación simple y una implementación compleja.
Cliente Servidor con Threads en Java
En este artículo implementamos un cliente servidor con threads en Java. Enviaremos y recibiremos ficheros mediante sockets.
La Estructura de Datos Pila
En esta entrada abordamos la implementación de la estructura de datos Pila en Java. Realizamos diferentes implementaciones y pruebas sobre las mismas.
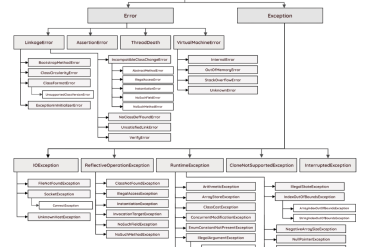
Excepciones en Java
En esta entrada explicamos y profundizamos sobre el uso de excepciones en Java, sus mecanismos para capturarlas, su personalización y propagación.
Utilizando Genéricos en Java
En esta entrada exploramos el uso de Genéricos en Java. Los genéricos nos permiten parametrizar los tipos de datos en Java.
HashMap en Java
En este artículo profundizamos sobre la estructura de datos HashMap en Java. Primero realizamos una explicación teórica y después vemos como utilizarla en Java.
Trabajar con Ficheros en Java
En este artículo aprendemos a trabajar con ficheros en Java, leyendo y escribiendo ficheros de texto, binarios y también objetos.
La clase File de Java
En este artículo profundizamos sobre la clase File de Java y sus métodos más importantes. Finalmente realizamos un ejemplo de un explorador de ficheros.
Exploramos en profundidad el Algoritmo de Búsqueda Binaria en Java
En esta entrada exploraremos en profundidad el algoritmo de Búsqueda Binaria en Java explicando paso por paso como funciona y su implementación.